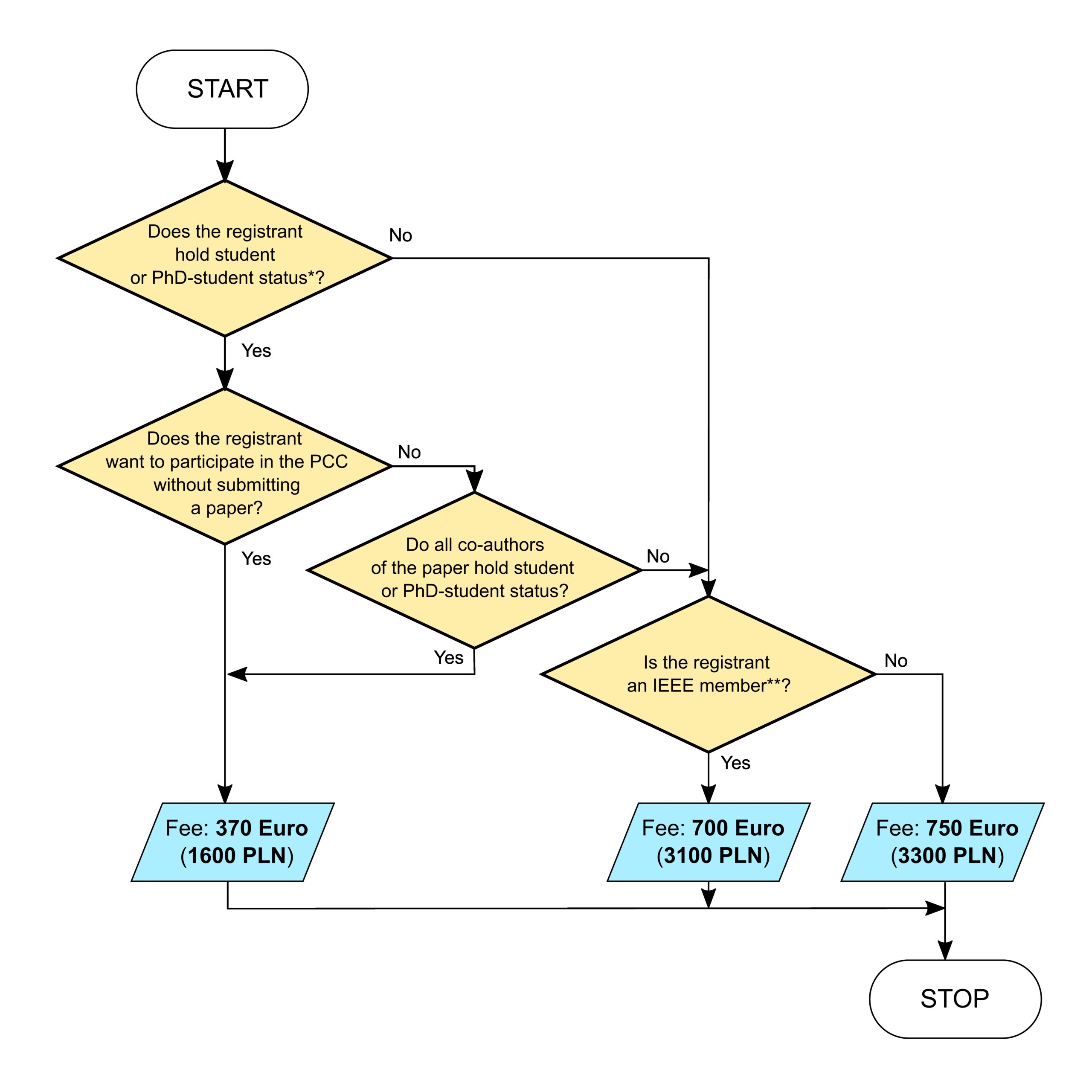
The algorithm for determining registration costs for the PCC 2026

*The student/PhD-student status is confirmed by a signed statement from the supervisor.”
**Providing an IEEE membership number is required.
The quoted amounts are gross and include 23% VAT. Researchers with at least 70% of their conference participation funded by public grants may be eligible for a VAT exemption. To apply, they must submit (via e-mail) an electronic declaration confirming their eligibility: Net-VAT 23%
Every conference fee includes: an on-site admission to all the sessions (including the tutorial session), all coffee breaks, 3 lunches, a participation in a full social program (3 events). If applicable (see the algorithm above) the fee also includes publication of a single paper in the book-proceedings of series ‘Lecture Notes in Networks and Systems’ by Springer.
The fee must be paid by bank transfer. Conference fee does not cover accommodation cost and the fees do not include payment / bank costs (cost of transfer, currency exchange, etc.).
_________________________
Please note that the registration fee must be paid by April 17, 2026.
DATA FOR BANK WIRE TRANSFER
Transfer title: PCC2026, PAPER No. …., NAME SURNAME
Accountholder:
Fundacja PUT (Fundacja na Rzecz Rozwoju Politechniki Poznanskiej)
ADDRESS: M. Sklodowskiej-Curie sq. 5, 60-965 Poznan, Poland
BANK NAME and ADDRESS: Santander Bank Polska S.A., Jana Pawla II 17, 00-854 Warsaw, Poland
Account number for payments (in PLN): PL93 1090 1362 0000 0001 5788 9773
Account number for payments (in EUR): PL59 1090 1362 0000 0001 3099 2091
SWIFT CODE: WBKPPLPP

